首页
公司概况
董事长致辞
公司简介
公司领导
组织架构
下属企业
业务板块
部门职责
新闻中心
公司要闻
媒体聚焦
行业资讯
视频中心
项目展示
在建项目
已建项目
拟建项目
项目动态
党群工作
专题专栏
党务百科
团委工作
工会工作
社会责任
党风廉政建设
清廉国企
嵌入式监督
党风党纪
信息公开
公开指南
公开目录
公开依据
公开专栏
年度报告
公告公示
企业文化
文化体系
员工风采
公司VI
联系我们
您现在所在的位置:
首页
/
信息公开
/
公告公示
信息公开
公开指南
公开目录
公开依据
公开专栏
年度报告
公告公示
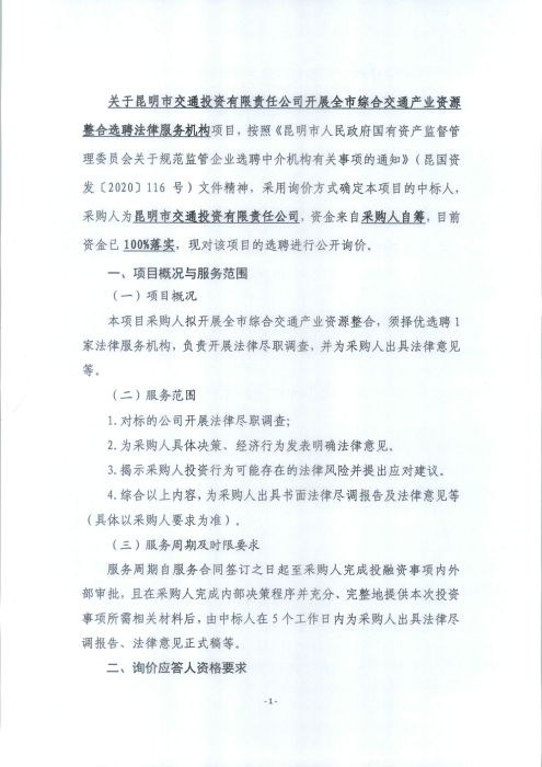
法律服务机构询价公告
发布时间:2023-05-19 09:40
公司概况
董事长致辞
公司简介
公司领导
组织架构
下属企业
业务板块
部门职责
新闻中心
公司要闻
媒体聚焦
行业资讯
视频中心
项目展示
在建项目
已建项目
拟建项目
项目动态
党群工作
党建廉政
专题专栏
党务百科
党风党纪
工会工作
社会责任
信息公开
公开指南
公开目录
公开依据
公开专栏
年度报告
公告公示
企业文化
文化体系
员工风采
公司VI