首页
公司概况
董事长致辞
公司简介
公司领导
组织架构
下属企业
业务板块
部门职责
新闻中心
公司要闻
媒体聚焦
行业资讯
视频中心
项目展示
在建项目
已建项目
拟建项目
项目动态
党群工作
专题专栏
党务百科
团委工作
工会工作
社会责任
党风廉政建设
清廉国企
嵌入式监督
党风党纪
信息公开
公开指南
公开目录
公开依据
公开专栏
年度报告
公告公示
企业文化
文化体系
员工风采
公司VI
联系我们
您现在所在的位置:
首页
/
信息公开
/
公告公示
信息公开
公开指南
公开目录
公开依据
公开专栏
年度报告
公告公示
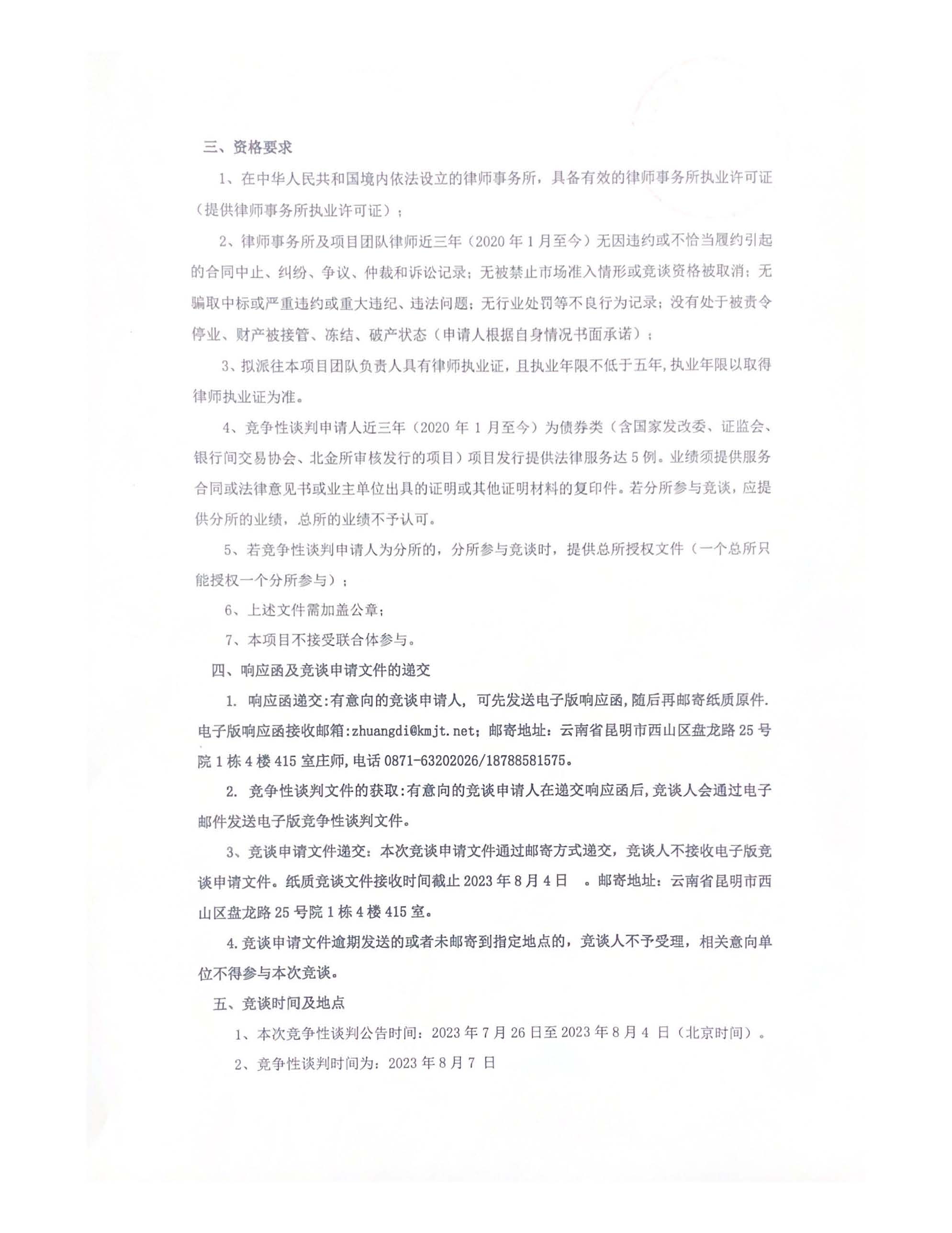
法律服务机构竞争性谈判公告(第二次发布)
发布时间:2023-07-27 19:35
法律服务机构竞争性谈判公告(第二次发布).pdf
公司概况
董事长致辞
公司简介
公司领导
组织架构
下属企业
业务板块
部门职责
新闻中心
公司要闻
媒体聚焦
行业资讯
视频中心
项目展示
在建项目
已建项目
拟建项目
项目动态
党群工作
党建廉政
专题专栏
党务百科
党风党纪
工会工作
社会责任
信息公开
公开指南
公开目录
公开依据
公开专栏
年度报告
公告公示
企业文化
文化体系
员工风采
公司VI